Leitbild

Unser Leitbild

1. Auftrag Die ARA Thunersee reinigt im Auftrag der Regionsgemeinden das anfallende Abwasser im Rahmen der gesetzlichen Vorschriften.
2. Umwelt Die Tätigkeit der ARA Thunersee schützt die Umwelt und trägt dazu bei, der Bevölkerung der Region wie auch der unterliegenden Gebiete eine gesunde Natur und künftigen Generationen einen intakten Lebensraum zu erhalten.
3. Energie Die ARA Thunersee sorgt bei der Eigenproduktion wie auch bei der Verwendung von Energie für einen wirtschaftlichen, wirkungsvollen und umweltschonenden Umgang.
4. Entsorgung Der anfallende Klärschlamm wird aufgrund einer klaren Konzeption unter Berücksichtigung wirtschaftlicher und ökologischer Gesichtspunkte entsorgt.
5. Regionsgemeinden Die Rechtsform des Gemeindeverbandes gewährleistet, dass die Mitgliedgemeinden und die Bevölkerung bei wesentlichen Entscheiden miteinbezogen werden können.
6. Wirtschaftlichkeit Die ARA Thunersee legt allen Handlungen Kosten-/Nutzen-Überlegungen zugrunde, wobei der Nutzen nicht ausschliesslich wirtschaftlich sein muss, sondern auch ökologisch, sozial oder politisch sein kann.
7. Werterhaltung Damit die finanzielle Belastung der Bevölkerung und der Unternehmungen über längere Zeit möglichst gleichmässig ist, betreibt die ARA Thunersee eine ständige Werterhaltung ihrer Anlagen.
8. Strukturen Die ARA Thunersee verfügt über schlanke Strukturen, die wirtschaftliches Verhalten überhaupt ermöglichen.
9. Transparenz Die Organe der ARA Thunersee betreiben eine offene Informationspolitik und sind bestrebt, ihre Leistungen transparent darzustellen und mit anderen Anbietern zu vergleichen.
10. Personalpolitik Mit einer aufgeschlossenen Personalpolitik schafft die ARA Thunersee Rahmenbedingungen für ein offenes und leistungsförderndes Betriebsklima.
11. Zusammenarbeit Die ARA Thunersee fördert die überregionale Zusammenarbeit im Rahmen ihrer Aufgaben und kann in diesem Bereich Aufträge für Dritte übernehmen.
12. Neuerungen Die verantwortlichen Organe der ARA Thunersee stehen der Entwicklung im technischen und organisatorischen Bereich offen gegenüber und sind bestrebt, künftigen Herausforderungen durch innovatives und vorausschauendes Verhalten rechtzeitig zu begegnen.

Vorstand

Unser Vorstand

Vorstand

Konrad Hädener

Konrad Hädener

Christian Tschanz

Alexandra Aebischer-Kauert

Stefan Bürki

Bernhard Gerber

Vinzenz Gnehm

Marc Riesen

Marc Riesen

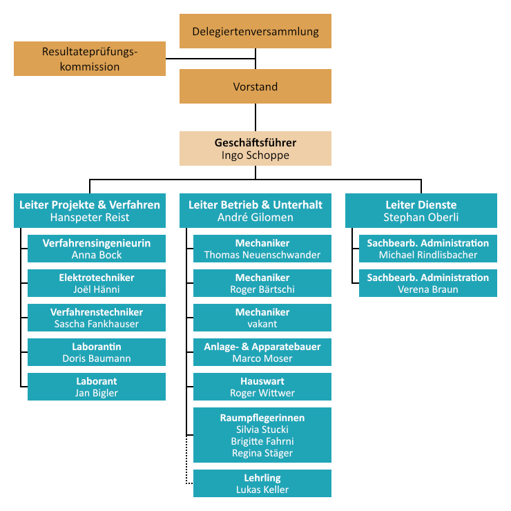
Präsident Konrad Hädener Vertreter Thun
Vizepräsident Christian Tschanz Vertreter Einleiter Thun
  Alexandra Aebischer-Kauert Vertreterin Steffisburg
  Stefan Bürki Vertreter Kanalnetz Nord
  Bernhard Gerber Vertreter Einleiter Spiez/ARNI
  Vinzenz Gnehm Vertreter Spiez
  Marc Riesen Vertreter Thun

Resultateprüfungskommission

Präsident Beat Schneider Wimmis
  Patricia Christen Buchholterberg
  Monika Finger Steffisburg
  Iris Wittwer Zwieselberg

Mitarbeiter

Unsere Mitarbeiter

Kader

Ingo Schoppe

Geschäftsführer

Tel. 033 346 03 71
schoppe(at)​arathunersee.ch

Hanspeter Reist

Leiter Projekte und Verfahren

Tel. 033 346 03 83
reist(at)​arathunersee.ch

André Gilomen

Leiter Betrieb und Unterhalt

Tel. 033 346 03 80
gilomen(at)​arathunersee.ch

Stephan Oberli

Leiter Dienste

Tel. 033 346 03 84
oberli(at)​arathunersee.ch

Mitarbeiter


Auf dem Foto fehlen Jan Bigler, Fahrni Brigitte, Stäger Regina und Stucki Silvia

Organigramm

Unser Organigramm

Organigramm ARA Thunersee